来源:低空经济观察
1月7日,民航局适航司就民航行业标准《民用无人驾驶航空器系统分布式操作 自动化等级测试(征求意见稿)》公开征求意见。文件适用于真高120m以下独占隔离空域内运行的微、中型和轻、小型多旋翼无人驾驶航空器系统,用于指导自动飞行系统的制造商配合第三方检验检测机构开展分布式操作自动化等级测试,规定了微、轻、小型民用无人驾驶航空器系统分布式操作自动化等级测试的测试范围、测试对象要求、测试环境与仿真测试系统要求、测试科目和指标要求、测试结果评估与报告等内容,并提供了测试数据接口协议示例。意见反馈截止日期为2月6日。
据「低空经济观察」了解,该标准是已发布的民航行业标准《民用无人驾驶航空器系统分布式操作运行等级划分》(MH/T 2013—2022)的配套标准。MH/T 2013—2022是指导分布式操作民用无人驾驶航空器系统运行的框架性标准,但关于民用无人驾驶航空器自动化分级的内容尚缺具体的实施细则,拟通过开展本标准编制,建立具体评测方法,促使行业形成对自动化等级的性能指标要求和测试方法的统一理解,保障后续各产品研发企业和测试机构按照通用、一致的标准开展测试和等级评估工作。
标准针对MH/T 2013—2022中各自动化等级制定具体的能力要求,制定民用无人驾驶航空器自动化能力的验证科目,并提出各验证科目的测试标准、测试方式和验证工作的执行程序。以此作为划分分布式操作运行等级的基础,弥补针对分布式操作的基于风险监管的空白,引导行业形成统一的自动化等级性能指标和测试方式,有效降低高级别自动化等级评定成本,减少实际运行风险,并为局方收集分析民用无人驾驶航空器运行数据,掌握行业安全运行态势提供可靠手段。
「低空经济观察」获悉,标准的主要起草单位:中国民航管理干部学院、杭州迅蚁网络科技有限公司、亿航智能设备(广州)有限公司、中航(成都)无人机系统股份有限公司、深圳美团低空物流科技有限公司、南京拓攻自动驾驶技术研究院、拓兴智控科技有限公司、中国民航科学技术研究院、南京航空航天大学。
■ 标准主要内容
标准共包括9章正文,2个附录。
第1、2、3、4章为标准的常规性描述,包括范围、规范性引用文件、术语和定义、缩略语。
第5章明确了实施民用无人驾驶航空器系统分布式操作自动化等级的测试范围,包括飞行任务执行能力、运行风险因素(内部)探测与响应能力、运行风险因素(外部)探测与响应能力、飞行任务接管能力和设计运行范围限制条件。
第6章对民用无人驾驶航空器系统分布式操作自动化等级测试对象进行了要求,包括测试对象组成、动力学模型要求和接口要求。
第7章明确民用无人驾驶航空器系统分布式操作自动化等级测试的测试环境与仿真测试系统要求,包括硬件设备、软件环境、场地要求、人员要求、网络要求、安全要求和仿真测试系统的要求。
第8章明确民用无人驾驶航空器系统分布式操作自动化等级测试的测试科目和指标要求,包括飞行任务执行、运行风险因素(内部)探测与响应、运行风险因素(外部)探测与响应、飞行任务接管和设计运行范围。
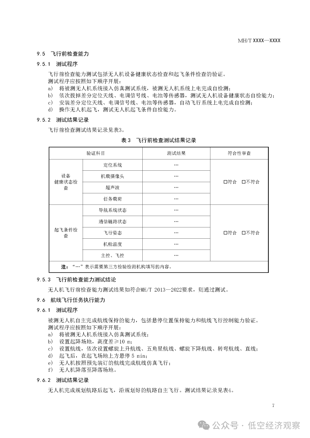
第9章明确民用无人驾驶航空器系统分布式操作自动化等级测试结果的评估与报告,包括通用要求、标题、测试情况描述、设计运行范围、飞行前检查能力、航线飞行任务执行能力、运行风险探测与响应能力、飞行任务接管能力和自动飞行系统自动化等级测试结论。
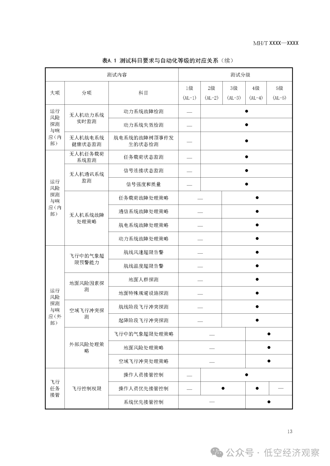
规范性附录A明确了第5章、第8章实施民用无人驾驶航空器系统分布式操作自动化等级的测试科目与自动化等级对应关系。
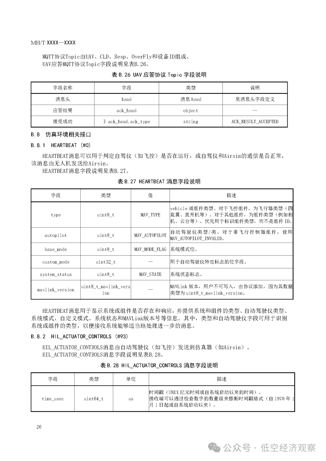
资料性附录B对第6章提及的测试数据接口提供了协议示例。
「低空经济观察」将文件内容分享如下。
《征求意见稿》全文
学习内容推荐:1月北京:关于举办新质生产力背景下“低空经济” 基础设施建设运营及产业发展应用 高级培训班的通知
注:本文来源网络,仅做学习交流使用,版权归原作者所有,如有侵权,请联系小编删除
