地方政府如何化解债务

2024-03-28

来源:西政财富


目录




一、国办发〔2023〕35号文

二、国办发〔2023〕47号文

三、国办函〔2024〕14号

四、常见化债举措梳理

2023年7月中央政治局会议首次提出“一揽子化债”,2023年9月国务院办公厅发布《关于金融支持融资平台债务风险化解的指导意见》(国办发(2023)35号,下称“35号文”),将国企进行三分类,明确不同类型国企发债及非标融资等要求,体现了中央在债券方面给予倾斜,金融部门适度让利。2023年12月,国务院办公厅发布《重点省份分类加强政府投资项目管理办法(试行)》的通知(国办发(2023)47号,下称“47号文”),旨在严格限制重点省份新增项目投资,对重点省份政府投资项目“续、缓、停”等进行了明确规定与安排。2024年2月23日,国常会新闻稿提出“按照党中央部署要求,经过各方面协同努力,地方债务风险得到整体缓解,为做好下一阶段工作打下了坚实基础。要坚持改革创新,强化配套政策支持,持之以恒攻坚推进,进一步推动一揽子化债方案落地见效。要强化源头治理,远近结合、堵疏并举、标本兼治,加快建立同高质量发展相适应的政府债务管理机制,在高质量发展中逐步化解地方债务风险。”随后,2024年2月,国务院下发《关于进一步统筹做好地方债务风险防范化解工作的通知》(国办函(2024)14号,下称14号文),核心是在35号文基础上,对一揽子化债方案打补丁,进行“扩容化债”。

2024年政府工作报告提出“统筹好地方债务风险化解和稳定发展,进一步落实一揽子化债方案,妥善化解存量债务风险、严防新增债务风险”。整体而言,“一揽子化债”仍旧是2024年的主线任务之一。为了对“一揽子化债”有更深理解,我们也搜集了市场上流传的神秘的35号文、47号文、14号文的相关内容,并对目前常见的化债方式进行了整理,以供同行沟通、交流。


01 

国办发〔2023〕35号文

中至远服务


《国务院办公厅关于金融支持融资平台债务风险化解的指导意见》(国办发﹝2023﹞35号)这一密文(据说该文件仅在政府内部以打印稿传阅,不得拍照,禁止外传),目前仅能结合网传二手信息进行梳理。

图片

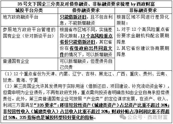
(一)35号文下的国企三分类及主要内容

图片

图片

(二)化债范围

市场方面表示,中央支持化债的范围来自截至2023年3月31日,国务院部署下,各地多次摸排债务底数、上报的融资平台名单,并在2023年6月由各省党政“一把手”签字确认报国务院。

所框定的债务为各省报送国务院的融资平台截至2023年3月末承担的贷款、债券、非标等金融债务,不包括其中的隐性债务和须地方政府承担偿还责任而未纳入隐性债务的债务。

尚未纳入一揽子化债方案的融资平台债务,包括非持牌机构的定融、三方财富公司发行的产品地方金交所备案发行的部分产品等,特别是“双非”产品(非机构的非标产品)是防爆雷的关键。

(三)统借统还

“统借统还”即12个重点省份可以在依法合规、防范风险交叉传染的前提下,在年度债券发行额度内统借统还,支持资质较好的融资平台承接弱资质融资平台借新还旧债券发行额度。

统借统还实质是在不增加区域整体债务余额前提下,在区域内的借新还旧,通过优质主体发行债券承接弱资质债务压力,实现以时间换空间、以低息换高息的目的,在短期内缓解弱资质平台流动性风险,起到短期内风险缓释的作用。对此,该举措只是债务压力在区域内不同主体间的转移,实际并未压降区域整体债务总量,所以,仍需持续关注区域整体债务风险演化,并警惕弱资质主体风险向外及向上传导与感染、导致全省风险一盘棋的可能性。

统借统还比较有代表性的案例是,2024年2月23日,贵州宏应达建筑工程管理有限责任公司(下称“宏应达公司”)发行一只规模不超过18亿元的私募债,即2024年面向专业投资者非公开发行公司债券(第一期)(简称“24宏建01”)。该债券资金用途为偿还贵州省安顺市西秀区黔城产业股份有限公司(下称“黔城公司”)发行的“18西秀01“19西秀01”到期债券本金。募集说明书显示,宏应达公司和黔城公司均位于贵州省安顺市西秀区,大股东分别为安顺市西秀区财政局和区国有资产管理局,但黔城公司并非宏应达公司的子公司。

(四)3899名单

35号文将国企分为三类,就如何判断该国企性质,并对其进行融资监管,出现了“借新还旧发债主体新名单”,名单内的城投发债仅可用于借新还旧,新增融资被极大限制,市场流传的名单上的城投企业共有3899家,因此,称为“3899”名单。但需要注意的是,名单内主体与以市场口径认定的城投之间存在数量上的出入。

在“遏增化存”的政策基调上,交易商协会、交易所等监管机构收紧城投公司的融资政策。名单内城投发债仅限借新还旧,无法新增融资,名单外主体发债依旧受到严格审查。经监管机构的判定,包括对所在区域风险程度、城建类资产占比、城建类收入占比、政府补贴收入占净利润比重等的判定(见上文335指标),如果判定仍为城投公司的,其发债资金用途也仅能用于借新还旧。

(五)市场化经营主体

在“遏增化存”的政策基调上,交易商协会、交易所等监管机构收紧城投公司的融资政策,2023年10月以来,部分城投公司债券募集说明书中出现“公司为市场化经营主体”等表述,可能主要是希望通过声明承诺自身为“市场化经营主体”的方式而通过监管机构的发债审核。

根据远东资信分析表示,截至2024年2月23日,根据企业预警通统计数据,共有144家发债主体声明“市场化经营主体”,其中有101家为城投公司,涉及21个省(市、区),主要分布在经济大省(如29家位于山东省、浙江11家、福建省9家),大多为地市级城投公司(共70家),占总数量的比重为69.31%;101家城投声明主体中,有64家主体为AA+级别,占比达63.37%;虽然,声明“市场化经营”的主体多数仍具有较强的城投属性,主营业务涉及城市基础设施建设、代建业务、土地开发整理业务等。但是,声明主体的业务已经涉及如房地产开发、旅游、商品贸易板块、货物销售、建筑材料销售板块业务等多类市场化业务。


02 

国办发〔2023〕47号文

中至远服务


《重点省份分类加强政府投资项目管理办法(试行)》(国办发〔2023〕47号文,下称“47号文”),旨在要求12个重点省份(天津、内蒙古、辽宁、吉林、黑龙江、广西、重庆、贵州、云南、甘肃、青海、宁夏)“砸锅卖铁”全力化解地方政府债务风险,在地方债务风险降低至中低水平之前,严控新建政府投资项目,严格清理规范在建政府投资项目。在重点省份地方债务风险降低至中低水平后,由国家发改委会同有关部门另行报国务院批准后调整相关政策。

图片

(一)可按原规定履行项目审批手续,通过中央投资、财政资金等予以支持保障,同时可依法合规举债筹措资金的项目类型

图片

(二)严控新建(含改扩建、购置)的政府投资项目类型

图片

(三)严格清理规范的在建政府投资项目(续建、停建、缓建)类型

图片


03 

国办函〔2024〕14号

中至远服务


2024年2月,国务院下发了《关于进一步统筹做好地方债务风险防范化解工作的通知》(国办函(2024)14号,下称“14号文”),该文件被认为是一揽子化债方案的补丁,目的在于实现“扩容化债”,即在35号文12个重点省份基础上,允许剩余19个省份的部分地区适用35号文来化债,剩余19个省份可以自主选择上报辖区内债务负担较重的区域,参照适用35号文来化债。根据市场反馈,14号文明确了这19个省份选报地级市的条件,但是,不硬性要求19省份中每个省份至少选报一个地级市作试点,可报可不报,不设硬性指标,核心要求包括3条:

1. 区域债务率的高低(最核心);

2. 主要看地级市平台金融债务的绝对规模,以及占该市GDP的相应比重;

3. 地级市所辖融资平台的金融债务也有具体的标准要求,以上报的截至2023年3月31日的数据为准。


04 

常见化债举措梳理

中至远服务


财政部《地方全口径债务清查统计填报说明》中提出六种常见的债务化解举措:

图片

结合上述内容,根据目前各地已经实践以及化债动态,各地具体的化债方式也因地制宜,包括通过特殊再融资债置换、金融机构贷款置换、设立化债基金、资产管理公司化债、城投平台整合或转型等方式推动化债进程。

图片

债务风险化解根本在于提升地方政府及城投平台的偿债能力,从长期化债来看,还是需要依靠区域未来的经济产业发展和城投平台市场化转型,从根本上提升偿债能力。

学习内容推荐:3月-关于举办“地方债务风险化解严监管下项目合规运作及城乡区域综合开发项目投融资创新 落地实操与风险防范培训班” 的通知

注:本文来源网络,仅做学习交流使用,版权归原作者所有,如有侵权,请联系小编删除



课程咨询:刘浩
13910395862
进入微信小程序查看更多内容
立即进入 或微信搜索【中至远大讲堂】