来源:数据学堂
2024年6月1日,GB/T 43439-2023《信息技术服务 数字化转型 成熟度模型与评估》国家标准正式实施。该标准由全国信息技术标准化技术委员会(SAC/TC28)归口管理,中国电子技术标准化研究院(以下简称“电子标准院”)牵头研制,是我国数字化转型领域一项重要的通用性标准,对于引导企业利用数字技术优化服务流程、提升服务质量以及加速整体业务数字化转型具有深远意义。
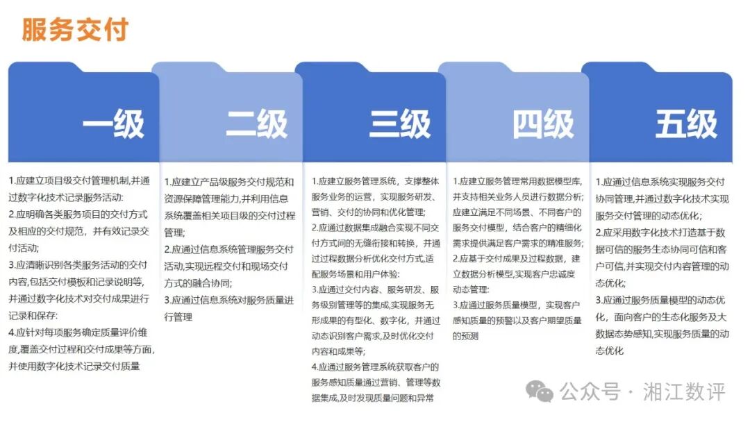
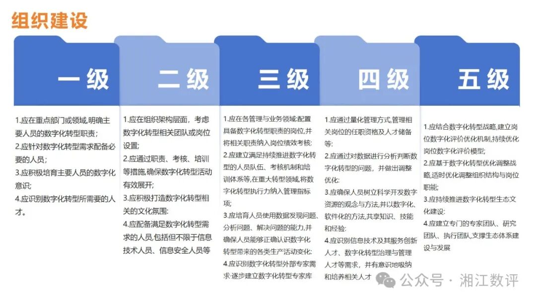
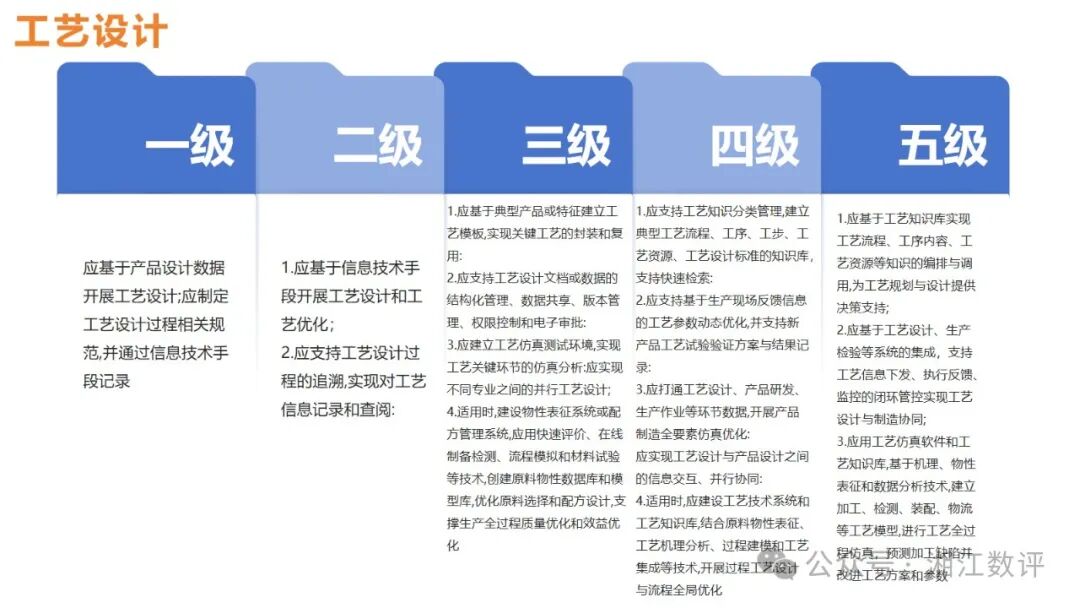
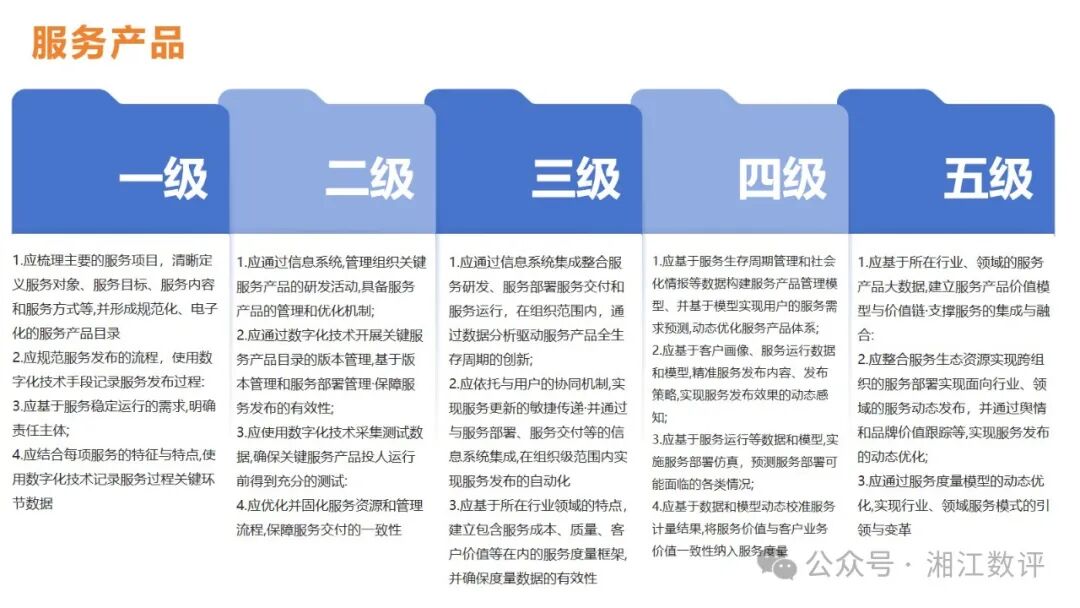
《信息技术服务 数字化转型 成熟度模型与评估》国家标准确立了数字化转型成熟度模型的构成,定义了数字化转型成熟度7个能力域、29个能力子域相应要求,从5个等级对企业数字化转型成熟度进行评估。
标准给出一套描述企业数字化转型成熟度的方法论,适用于数字化转型的战略制定、业务规划和工作实施,为评价企业数字化转型当前成效提供依据和工具。
以下内容来源湘江数评,作者老杨将该标准主要内容整理成一套PPT,欢迎收藏阅读。
学习内容推荐:10月郑州-数据资产安全评估师岗位能力提升高级培训班的通知
注:本文来源网络,仅做学习交流使用,版权归原作者所有,如有侵权,请联系小编删除
